您的位置: 首页 > 游戏攻略
  • 无间冥寺如何管理诅咒技巧
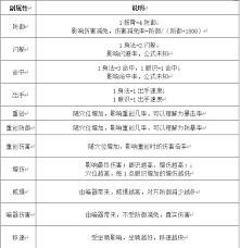
    无间冥寺作为一款结合了探险、解谜与硬核战斗的冒险游戏,玩家将踏入充满神秘与诅咒的冥寺,面对各种挑战。在游戏中,诅咒既是挑战也是机遇,掌握诅咒管理技巧是取得胜利的关键。以下将从多个维度为你揭秘如何在无间冥寺中玩转诅咒。诅咒技能分类与运用诅咒技能在游戏中分为攻击类
    2025-03-23
  • 这就是江湖如何玩个人架山崩
    在这就是江湖这款游戏中,“架山崩”是一个非常有趣的个人挑战模式。通过本攻略,你将能够掌握这一模式的核心玩法,提升你的游戏体验和技巧。一、基本规则与目标在“架山崩”模式下,玩家需要独自面对一波接一波的敌人进攻。每个波次的难度会逐渐增加,敌人的种类和数量也会随之变
    2025-03-23
  • 这就是江湖内力如何达到21
    欢迎来到这就是江湖的世界,这里是一个充满武侠气息与无尽挑战的江湖。内力,作为衡量一个武者强弱的重要标准,其重要性不言而喻。今天,我们将一起深入探讨内力21阶的全面进阶攻略,助你在江湖中更进一步,成为一代宗师。一、内力获取途径详解在这就是江湖中,内力获取途径多种
    2025-03-23
  • 神隐之子角色强度排行榜单
    在神隐之子这款游戏中,角色强度排行是玩家关注的焦点之一。角色的强度不仅决定了玩家在战斗中的胜负,也影响着整体的游戏体验。本文将从角色定位、技能特点、加点推荐以及综合强度排行等多个维度,为玩家提供一份全面的角色强度攻略。角色定位与技能特点在神隐之子中,角色定位多
    2025-03-23
  • 疯狂猜成语蚂蚁扛树枝成语答案是什么
    疯狂猜成语是一款寓教于乐的手游,玩家需根据游戏中提供的图片提示,在限定时间内猜出对应的成语。每个关卡都有不同的难度,从简单到复杂,逐步挑战玩家的成语知识储备。本文将详细介绍“一只蚂蚁扛着一根树枝”这一关卡的答案及攻略技巧,帮助玩家更好地理解和通关。一、关卡描述
    2025-03-23
  • WOW加密的船长日志位置在哪
    在魔兽世界这款深受玩家喜爱的游戏中,隐藏着许多神秘的物品和任务,其中“加密的船长日志”就是许多探险者梦寐以求的宝藏。这份日志不仅蕴含着丰富的故事背景,还可能关联到某些隐藏任务或奖励。为了帮助广大玩家找到这份珍贵的日志,本文将提供一份详尽的攻略。日志的基本信息首
    2025-03-23
  • 崩坏星穹铁道折纸大学四个探索成就是哪些
    在崩坏星穹铁道的匹诺康尼折纸大学学院中,隐藏着四个独特的探索成就,它们不仅考验玩家的探索能力,还为游戏增添了丰富的趣味性和挑战性。以下是这四个探索成就的详细攻略,帮助目标用户全面了解并顺利达成这些成就。一、火焰杯要获得“火焰杯”成就,玩家需要与位于彩梦大道东侧
    2025-03-23
  • 炉石传说胜地历险记圣骑士卡组怎么搭配
    在炉石传说的“胜地历险记”版本中,圣骑士以其独特的“召唤”与“强化”能力结合,成为了众多玩家心中的宠儿。本文将为大家详细介绍几套高效且富有策略性的圣骑士卡组,帮助你在炉石传说的竞技场上占据一席之地。一、核心卡牌分析与搭配策略1.随从召唤与强化在“胜地历险记”版
    2025-03-23
热门合集
更多
开心消消乐普通版免费

CopyRight©2025 yctzych All Right Reserved